产品描述:
灵动眼 AI 摄像机是具有感知、采集、处理的智能化信息节点。采用独有的机械防抖、快速聚焦技术,对区域内的目标进行自动跟踪、放大、抓拍,并充分利用边缘计算的优势,在前端嵌入多种 AI 算法,对目标的特征和行为进行实时处理,及时响应后台的需求。
两枪一球,全场态势精准掌控;
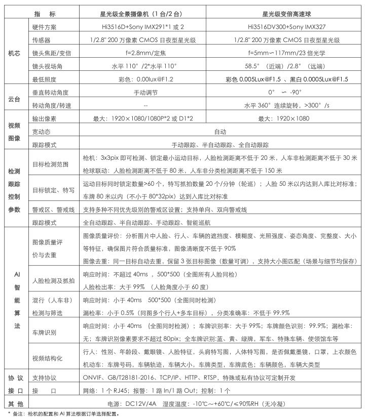
星光级高清全景摄像机+23 倍光学变焦智能 AI 一体化高速球;
独有 XinZoom 云台驱动控制技术,速度快、精准度高,适合快速锁定与追踪移动目标;
新舟专利视频算法,自动定标,枪球联动精准;
全景+高速球联动响应时间小于 0.1 秒;
先进的聚焦优化技术,聚焦速度小于 0.1 秒;
23 倍光学变焦星光级高清高速球,日夜全彩显示高质量图像;
运动目标特写最大抓拍数量 20 个/分钟,运动目标同时锁定数量 >60 个;
可检测和锁定最小运动目标像素 3x3,可检测 150 米内的移动目标;
目标检测确认时间 小于 0.1S,目标跟踪切换时间 小于 0.4S;
80 米内自动跟踪并捕获人脸,50 米内采集人脸可比对入库;
150 米内自动跟踪并捕获人形、车辆、非机动车、车牌;
兼容各种平台,支持 http、FTP 图片上传;
具有多种定标、跟踪策略、多种预警策略。
